ANDE (MAA) - Amateur Radio Transponder
US Naval Academy Satellite Lab
Bob Bruninga, WB4APR
Present Team: Midn's Aaron(04), Villalbi(04), and Weisenberg(04)
Midn's Kelley(03), Keller(03), Harris(03), Patterson(02), & Ensign Sillman(02)
Antenna Designers/Modelers: Bob WB4APR, Phil KF8JW, Bobby WB8FEW, Bob KC8QPM & Rick K8CAV
Deliverd to KSC 12 July 2006. Launched in December...
See the ANDE-Operations Page
for operations to begin the first week of Dec 2006
See the Documentation Page
for details on the spacecraft design.
VOLUNTEER GROUND STATIONS: Since ANDE has no onboard computer for whole-orbit telemetry capture we are dependent on volunteer ham radio ground stations (see typical photo - AA6RR) and (EA8BQD in the Canaries) for telemetry feeds to the APRS Internet system for live distribution. Requirements are simple:
SETTING UP A SATGATE: You can use any APRS program to feed satellite data to the APRS-Internet system (APRS-IS) in the normal manner like any IGate. But if you dont want to mess with all the APRS system, you can build a simple SatGate using only the ALOGGER program. See building an ALOGGER Satgate. See the status of other SATgates. Click to ( download) Alogger
STATUS: The Flight unit is at KSC awaiting launch on STS-116 planned for the first week of Dec 2006. It was delivered to the Cape the week of 11 July for integration starting on the 17th. The USNA comm systems for ANDE were complete and integrated in the spacecraft and tested as of 15 August 2005.
This is after a significant set-back 27 May 05, when the finished Comms modules as pictured above were burned to a crisp the night before delivery by a failed 60C heat-chamber thermostat. See photo. On 29 May we began ordering parts and completely re-built it and delivered the second complete system by 13 July 05. As shown below, the final tuning of the spacecraft as an antenna occured on 15 Aug 05 and got an amazingly good 1.2:1 SWR!
Antenna Matching PI Circuit
SWR Testing
ANDE stands for Atmospheric Neutral Drag Experiment and is a 19" passive sphere with optical corner reflectors and 6 Lasers for precise orbit determination. The Naval Academy has been given the opportunity to construct a digital communications transponder for use in the Amateur Satellite Service to fit inside the ANDE sphere similar to what it is flying on the PCsat and PCSAT2 missions. The PCsat-like follow-on packet communications mission will continue the interest of students worldwide by letting them communicate via the satellite transponder and to watch its subsequent decay in the space environment due to drag. See the paper on Licensing of ANDE for operations in the Amateur Satellite Service
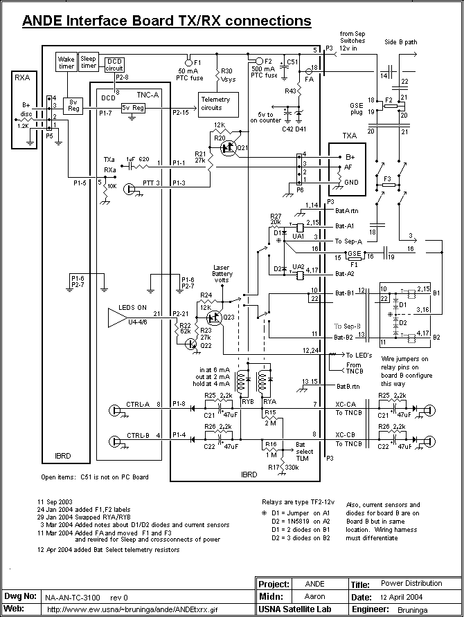
COMMUNICATIONS DESIGN DETAILS: This web page addresses only the communications portion of the design which is our responsibility. We maintain this web page daily as the design and development proceeds. The communications, telemetry, command and control is all based on the off-the-shelf Kantronics KPC-3 TNC as shown below. What makes this design unique is the absence of any external antennas as required by the minimum drag needs of the science experiment. We solved this by cutting the sphere in half so that we can use it as a dipole antenna across the two halves.
Lithium Primary Battery Power System: Another unique requirement of the comm system was to operate for up to 1.5 years on primary batteries without any solar cells or external charging. Thus, ANDE runs on 112 "D" cell Lithium thionylchloride cells arranged in 4 packs of 7 strings of 4 cells in series. To meet the man safety requirements for launch on the shuttle, extensive testing has been conducted.
COMMUNICATIONS SYSTEM:
The communications system consists of a Kantronics KPC-3+ TNC, a Hamtronics transmitter and receiver and a custom interface board to hook it all together. These are all mounted in a 1" tall box on top of the battery boxes.
Background notes and supporting justification used in the design:
Other Documents and drawings:
MULTI-PACK BATTTERY DESIGN: Since the lithium discharge profile is totally flat to 97% of battery life, the only energy usage data will be obtained by using each of the 4 battery packs to exhaustion. This will give 4 energy benchmarks during the mission. The battery packs are all in parallel, but 1, 2 and 3 series droping diodes (0.7v) are placed in series with each additional pack beyond the first. This way, the first pack is used to ehaustion before significant current begins drawing from the next, and so on.
The photo below is NOT ANDE, but it does give a representative view of a 19" spherical Spacecraft.
In the spring semester 2002, Midn Patterson (EE Dept) in conjunction with the USNA Small Satellite program under the guidance of LTCL Billy Smith and Satellite Lab Engineer, Bob Bruninga, WB4APR did initial investigations into conformal antennas for such low-drag spherical spacecraft. These showed that the natural resonance of the 17" sphere was near to the amateur satellite band on 146 MHz and if this frequency was used, that the sphere could be used as the antenna itself with no external protrusions. The FIRST SEMESTER objectives below were accomplished in the Spring of 2002.
Click here to see the SWR resonance achieved at 145 MHz.
The ANDE Communications
mission, can provide basic Telemetry Command and Control for ANDE in addition
to supporting general communications in the Amateur Satellite Service. This includes:
The digital communications relay will operate within the ITU regulations for operations in the Amateur Satellite Service, to provide digital communications for amateur satellite operators, educators and possible remote student amateur radio environmental sensors worldwide. This mission will augment the communications mission of PCsat by adding a second and third satellite to the constellation for comms support of remote travelers, cross country travelers, expeditions, or any other travelers far from any existing APRS terrestrial communications infrastructure. The PCsat and ANDE downlink from such users is fed into the existing worldwide internet linked APRS system by a few permanent volunteer ground stations. ANDE would join ISS, MIR, PCsat and several other on-orbit amateur radio packet experiments (ASTARS) that have been conducted over the years leading up to this exciting capability.

The TNC COMM SYSTEM (this is the KPC-9612. The KPC-3 is slightly smaller).
Here are several additional PHOTOS, DRAWINGS and Documents reorganized by topic:
The Space segment of the ANDE communications mission has been demonstrated a number of times in space via PCsat, MIR School tests, the Shuttle SAREX, and the SPRE mission. . It is also a spin off of a previous launch opportunity that we had in 1998 called NATSweb that almost got launched on SEA-LAUNCH.. The ANDE Communications mission is a project to produce a viable payload in a very short time frame using off the shelf components where possible. Here are the background topics of design:
APRS is the Automatic Packet Reporting System that amateur radio operators use for communictions and position tracking using the APRS Automatic Packet Reporting System . The ANDE Communications transponder would be operated under the rules of the Amateur Satellite Service and the rules of the FCC.
You are visitor:
Send comments, suggestions, feedback to bruninga@usna.edu
Obsolete ideas:
since 1 October 2002.
[try using Netscape if the counter does not show]
|
|
|